A groundbreaking study led by Prof. Deyi Hou from Tsinghua University’s School of Environment, published in Science (April 18, 2025), unveils the first global mapping of toxic metal pollution in soils, highlighting critical risks to agriculture and public health. The study, titled “Global soil pollution by toxic metals threatens agriculture and human health,” integrates machine learning and extensive datasets to address a pressing environmental challenge.
Global Soil Metal Exceedance
By analyzing 796,084 datapoints of soil concentrations of the key toxic metals from 1,493 regional studies, the research reveals that 14–17% of global cropland (242 million hectares) exceeds agricultural thresholds (AT) for toxic metals. Cadmium (Cd) exhibits the highest exceedance rate (9.0%, −1.9%/+1.5%), concentrated in northern and central India, southern China, South Africa and so on. Nickel (Ni) and chromium (Cr) exceedances are prominent in the Middle East, subarctic Russia, and eastern Africa. Globally, 6.8% (−1.7%/+1.9%) of surficial soil exceeded human health and ecological thresholds (HHET), exposing 0.9–1.4 billion people to elevated risks (Figs. 1, 2).

Fig. 1. Global soil pollution by toxic metals exceeding agricultural thresholds (AT).
Anthropocene Indicator: Transcontinental Metal-Enriched Corridor
The study identified a notable high-risk zone in low-latitude Eurasia and across southern Europe, the Middle East, South Asia, and southern China. This belt coincides with the geographical distribution of several ancient cultures, including ancient Greek civilizations, the Roman Empire, Persian culture, ancient India, and Yangtze River Chinese culture. This intercontinental “metal-enriched corridor” (Fig. 1) is attributed to a combination of anthropogenic and environmental factors, serving as a keystone indicator of the Anthropocene era.

Fig. 2. Global distribution of soil toxic metals exceeding human health and ecological thresholds (HHET).
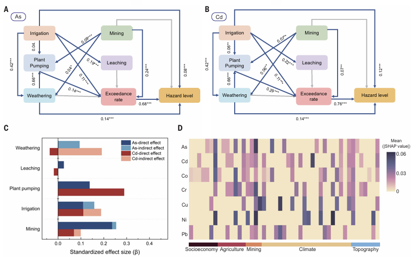
Drivers of Soil Pollution
Several environmental drivers affect the global distribution of toxic metal exceedances (Fig. 3). Near surface temperature, precipitation, and potential evapotranspiration have the strongest positive effects. High temperatures and precipitation accelerate metal release from parent materials, while frost reduces leaching and vertical enrichment. Subtropical monsoon zones show a 34% AT exceedance rate, compared to 6% in hemiboreal regions.

Fig. 3. Natural and anthropogenic drivers of soil metal exceedance.
Socioeconomic factors are also important drivers governing global toxic metal distribution patterns (Fig. 3 and Fig. 4). In areas with intensive mining activities and a high percentage of surface irrigation, the metal exceedance rate was 17% (−5%/+4%) for HHET and 36% (−7%/+4%) for AT, more than twice the global average.

Fig. 4. Relationships among soil metal exceedance and underlying processes.
Structural equation modeling (SEM) was also used to assess the causal links between multiple factors (irrigation, mining, plant pumping, etc.) and exceedance rate and hazard level (Fig. 4). These SEM results were in good accordance with the complex importance features of the machine learning models and support the hypothesis that soil toxic metal enrichment is governed by the interplay of a wide range of biogeophysical and socioeconomic variables at broad spatiotemporal scales.
Implications and Call-to-Action
This study presents the first spatially continuous mapping of soil metal pollution at a global scale using machine learning models, validating known hotspots while identifying understudied high-risk zones. Despite robust uncertainty analyses, predictive uncertainties persist in data-scarce regions like Southeast Asia, Russia, and Africa due to sparse sampling. The findings emphasize regional-scale pollution patterns critical for risk screening, though site-specific remediation requires localized investigations accounting for soil heterogeneity and metal bioavailability.
Machine learning proves effective in supplementing conventional soil surveys by leveraging open-access data, offering cost- and time-efficient solutions. Current UNEP-FAO initiatives on soil pollution mitigation should prioritize supporting soil monitoring in sub-Saharan Africa and other undersampled regions. Alarmingly, 14–17% of global cropland exceeds toxic metal thresholds, jeopardizing food security for billions and exacerbating poverty.
The accelerating demand for critical metals in renewable technologies (e.g., photovoltaics, EV batteries) risks expanding contamination footprints. This global dataset provides policymakers and agricultural stakeholders with evidence to balance resource extraction with ecological safeguards. Urgent international coordination is needed to strengthen soil protection frameworks, ensuring long-term resilience of food systems, public health, and ecosystems amid the green transition.

Research group
About the Corresponding Author

Professor Deyi Hou is a tenured professor and Director of the Soil and Groundwater Environment Division at Tsinghua University's School of Environment. As a recipient of China's National Science Fund for Distinguished Young Scholars, he serves as Vice Chair of the International Network on Soil Pollution (INSOP). His research focuses on pollution processes and green remediation technologies for contaminated soil and groundwater.
As an internationally recognized expert, Professor Hou has led or contributed to over ten international and domestic technical standards, while directing major national research projects. His extensive publication record includes 200+ peer-reviewed papers and five edited books on soil/groundwater remediation. His scientific contributions have earned numerous accolades, including the Beijing Science and Technology Award and inclusion in Stanford University's Top 2% of Global Scientists.
Full Paper: https://www.science.org/doi/10.1126/science.adr5214