星空体育·星空网页版网站入口网10月21日电 阴离子交换膜水电解槽(AEMWE)因其低成本和高纯度制氢而备受关注。然而,纯水供给下的AEMWE性能仍不理想,主要受限于膜电极组件(MEA)中较高的欧姆电阻和缓慢的反应动力学。传统MEA的制备方法,如催化剂涂层基底(CCS)和催化剂涂层膜(CCM)会导致催化剂层与膜或气液扩散层之间接触不良,进一步增大界面电阻和降低传质效率,以上挑战在纯水供给下更为突出。
近日,清华大学深圳国际研究生院刘碧录教授团队开发了一种无离聚物、近零间隙的催化剂桥接膜电极(GCB-MEA),通过限域定向沉积策略构建了结构紧密、界面牢固的MEA结构。该GCB-MEA中的阴离子交换膜与气液扩散层通过催化剂层桥连,使得膜电极界面接触电阻小、活性位点暴露多、传质动力学快及界面结合力强。
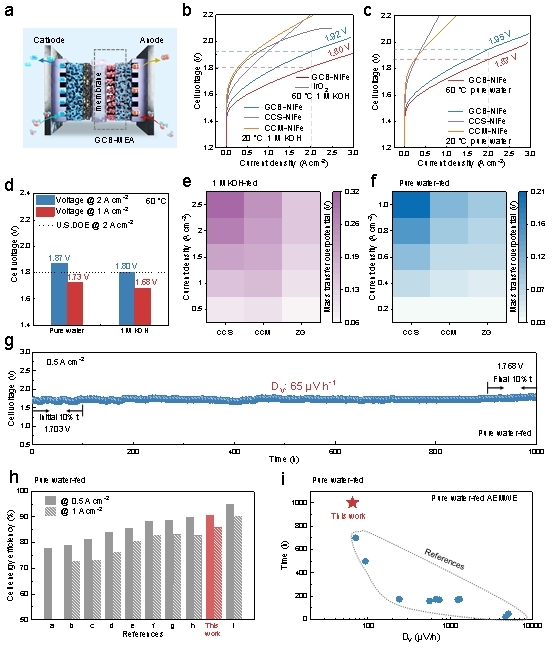
研究团队展示了限域定向沉积策略的普适性,铁(Fe)、铁钴(FeCo)、镍钴(NiCo)、镍铁(NiFe)、钌(Ru)基等多种催化剂集成至GCB-MEA中,并实现了5×5cm²大面积膜电极均匀制备。以NiFe基催化剂为例,GCB-MEA在1摩尔每升的氢氧化钾溶液(1 M KOH)中达到2.00A cm⁻²的电流密度仅需电压1.80V,在纯水中也仅需1.87V,能量转换效率高达85.7%,优于美国能源部制定的2040年目标。
更值得注意的是,纯水供给下的GCB-AEMWE在0.50A cm⁻²下稳定运行1000小时,电压衰减率低至65μV h⁻¹,是目前报道的纯水AEMWE的最低值。该电解槽在波动太阳能供电条件下表现出优异的稳定性,展现出与可再生能源系统良好的兼容性。该研究通过膜电极界面结构创新,为实现高性能、长寿命的纯水供给阴离子交换膜电解槽制氢提供了新思路。

图1.GCB-MEA的制备及其性能

图2.催化层的普适性制备及GCB-MEAs的表征

图3.AEMWE的电化学制氢性能

图4.波动工况驱动的纯水供给AEMWE制氢
研究成果以“无离聚物近零间隙催化剂桥接膜电极用于高性能纯水阴离子交换膜电解槽”(An Ionomer-Free Gapless Catalyst-Bridging Membrane Electrode Assembly for High-Performance Pure Water-Fed Anion Exchange Membrane Electrolyzer)为题,于10月8日发表于《先进材料》(Advanced Materials)。
清华大学深圳国际研究生院2022级硕士生张天昊为论文第一作者,深圳国际研究生院副研究员余强敏、教授刘碧录为论文通讯作者。研究得到国家自然基金委、广东省基础与应用基础研究基金、广东省教育厅创新团队、深圳市科技计划等的资助。
论文链接:
https://doi.org/10.1002/adma.202509805
供稿:深圳国际研究生院
编辑:李华山
审核:郭玲