星空体育·星空网页版网站入口网11月21日电 气孔(stomata)是植物叶片表皮成对保卫细胞及空腔组成的开孔结构。多种致病细菌和真菌通过气孔入侵植物引发严重的植物病害,保卫细胞则会感知病原菌信号,关闭气孔以限制病原菌入侵,该过程被称为气孔免疫(stomatal immunity),构成植物有效阻止病原菌入侵的首要防线。解析气孔免疫的分子机制对于防治植物病害具有重要意义。植物细胞存在液-液相分离驱动形成的生物分子凝聚体,在植物生长发育和环境适应中发挥重要作用。然而,领域内对于是否存在保卫细胞特异凝聚体调控气孔免疫及其分子机制尚不清楚。
11月13日,清华大学生命学院齐天从副教授课题组与合作者在《自然·植物》(Nature Plants)发表题为“病原体诱导的保卫细胞SAIR1凝聚体通过翻译调控以介导免疫”(Pathogen-induced condensation of the guard cell RNA-binding protein SAIR1 fine-tunes translation for immunity)的研究论文,首次揭示了保卫细胞特异凝聚体调控气孔免疫的分子机制。

图1.SAIR1正调控气孔免疫
为鉴定保卫细胞特异的相分离蛋白,研究团队首先通过b-isox小分子筛选,结合保卫细胞蛋白质组学数据,筛选到一个在保卫细胞中高表达的RNA结合蛋白,将其命名为SAIR1(stomatal immune RNA-binding protein 1)。研究表明,SAIR1偏好在保卫细胞中表达,正调控气孔免疫。

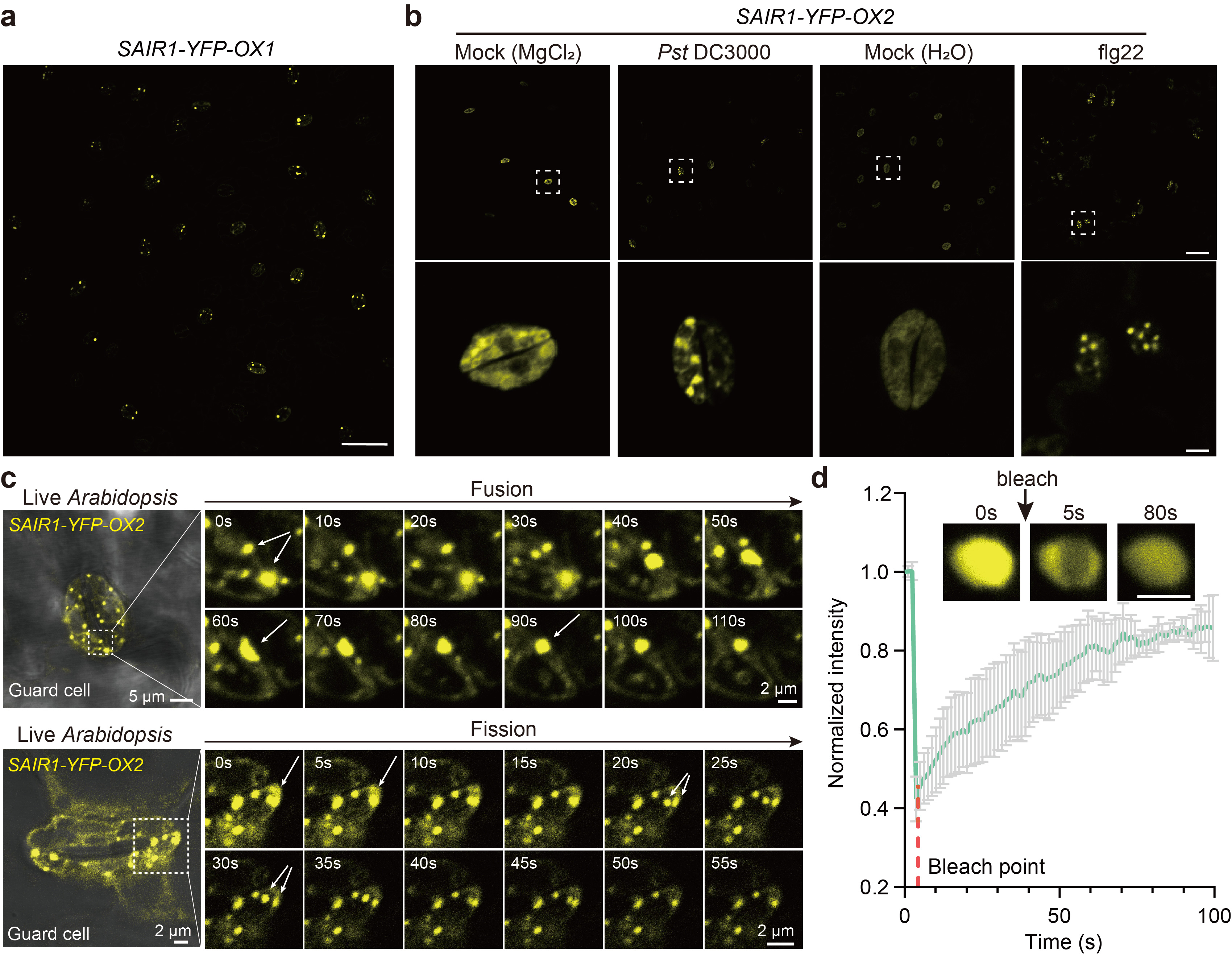
图2.SAIR1受病原菌诱导在保卫细胞中形成凝聚体
研究发现,在病原信号诱导后,SAIR1经由液-液相分离特异地在保卫细胞中形成凝聚体,该过程对于气孔免疫至关重要。进一步研究发现,病原菌激活的MAPK级联信号通路MPK3/MPK6能直接磷酸化SAIR1促进其相分离,引发气孔关闭。
随后,研究人员综合利用RIP-seq、RNA-FISH、Ribo-seq等技术发现保卫细胞SAIR1凝聚体能结合抗病相关的mRNA,通过招募翻译相关调控因子促进抗病基因的翻译,最终经由水杨酸信号途径促进气孔关闭。SAIR1在保卫细胞的高表达使其能响应病原菌信号形成凝聚体赋予植物气孔免疫抗性,而其在叶肉细胞的较低表达水平则在赋予植物基础抗性的同时避免引发过度免疫,该表达模式为植物实现生长与抗病平衡提供了精妙的调控策略。
SAIR1在植物中是保守的,番茄等经济作物的SAIR1均能响应病原菌信号形成凝聚体,调控番茄气孔免疫过程。因此,该研究有望助力通过分子改良和遗传育种等手段增强作物气孔免疫水平,提高作物抗病能力。
综上,该研究鉴定了首个调控气孔免疫的凝聚体蛋白SAIR1,揭示了相分离响应病原菌信号而介导气孔免疫的分子机制,为作物抗病育种提供了重要线索。

图3.SAIR1介导气孔免疫的机制模型
同期《自然·植物》以《研究简报》(Research Briefing)的形式发表了题为“生物分子凝聚物将病原体信号转化为气孔关闭”(Biomolecular condensates translate pathogen signals into stomatal closure)的评述论文,强调该工作的重要性和意义。
清华大学生命科学学院副教授齐天从与首都师范大学教授宋素胜为论文共同通讯作者,清华大学生命科学学院2020级博士生余强胜为论文第一作者。研究得到国家重点研发计划、国家自然科学基金等的支持。
论文链接:
https://www.nature.com/articles/s41477-025-02154-y
供稿:生命学院
编辑:李华山
审核:郭玲