清华生命学院杨茂君教授研究组在《细胞研究》上发表学术论文
阐明TRIM家族泛素连接酶的作用机制
星空体育·星空网页版网站入口网4月16日电 4月11日,清华大学生命学院杨茂君教授研究组在Cell Research(细胞研究)上在线发表了学术论文Structural insight into the TRIM family of ubiquitin E3 ligases(TRIM泛素连接酶家族蛋白质的结构生物学研究)。清华大学生命科学学院杨茂君教授为本文的通讯作者,生命学院博士研究生李洋,吴涵和卓微为共同第一作者。

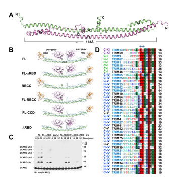
图示TRIM69螺旋-螺旋结构域的结构及TRIM家族蛋白模型
A.TRIM69螺旋-螺旋结构域的结构
B.同源二聚体及异源二聚体蛋白模型
C.同源二聚体及异源二聚体蛋白体外泛素化结果
D.TRIM家族蛋白N端具有保守的EE motif
文章报道了TRIM69中螺旋-螺旋结构域的高分辨晶体结构,并通过生物化学、细胞生物学等手段系统地阐明了此类蛋白质家族在底物识别及泛素转移等过程的分子机制,为理解TRIM家族蛋白质在天然免疫、肿瘤发生、细胞分化、个体发育及细胞凋亡等过程中的调控机制提供了新的视点。
迄今为止在人类基因组中已经发现了近80个TRIM家族蛋白,其中很多被证明具有泛素连接酶活性而参与机体的各种生命活动。TRIM家族蛋白的N端含有相对保守的三个结构域,分别是锌指结构域,B-box结构域以及螺旋-螺旋结构域,而它们的C端则不是特别保守。
在以往的研究中,对于螺旋-螺旋结构域的研究是相对较少的,有研究显示该结构域很有可能是用来介导TRIM家族蛋白形成同源寡聚体或者异源寡聚体。杨茂君教授实验室通过X-射线晶体衍射的方法解析了TRIM69的螺旋-螺旋结构域的高分辨率晶体结构。解析的螺旋-螺旋结构域形成长达168埃的反向平行的二聚体,该结构的解析彻底推翻了之前所有关于TRIM家族作用机制的论文中的TRIM蛋白形成正向平行的模型。通过生物信息学对已有的TRIM家族蛋白螺旋-螺旋结构域进行氨基酸序列比对,发现稳定二聚体结构的关键氨基酸在所有TRIM家族蛋白中是非常保守的。
结合以往的研究,作者提出了TRIM家族蛋白形成同源或异源二聚体的模型。并依据一系列的体内和体外体内外细胞及生化实验验证了TRIM家族蛋白发挥泛素连接酶功能的“组合拳”模型,即两端的RING结构域协同发挥作用。此外,以往的研究显示锌指结构需要形成二聚体才能发挥功能,在该研究中发现只保留一端的锌指结构域的异源二聚体蛋白也具有活性,这对锌指结构域以及TRIM家族蛋白都是一个重要的新发现。同时该研究发现大部分的TRIM家族成员的N端都含有一个保守的主要有两个谷氨酸组成的酸性区域,通过谷氨酸突变蛋白的体内体外泛素化实验,证明了这两个酸性氨基酸对单个RING结构域具有泛素转移酶的活性起到重要作用。这些发现对于今后研究TRIM家族蛋白的生物学功能具有重要的指导意义。
杨茂君教授研究组从2008年起,针对蛋白质泛素化系统中的关键科学问题在结构和功能方面进行了系统的研究,取得了部分研究成果。先后在 Molecular Cell (2010);Protein & Cell(2011);J Biol Chem(2013);Nature(2014)及 Cell Research(2014)等杂志发表系列论文,为深入理解蛋白质泛素化在调控疾病发生及发展过程中的作用机制提供了重要线索。
清华大学生命科学学院高宁教授及其博士研究生张一小,陈晔光教授及其博士研究生程敏章也参与了该研究工作。中国医学科学院基础医学研究所王琳芳院士和中国科学院动物研究所的李卫研究员为本文共同通讯作者。上海同步辐射光源(SSRF)BL17U1线站为数据收集提供了及时有效的支持。该系列研究获得国家自然科学基金委重点项目(31030020)的支持。
供稿:生命学院 编辑:襄桦