星空体育·星空网页版网站入口网7月25日电(记者 高原)7月24日,教育部印发《关于批准2022年国家级教学成果奖获奖项目的决定》,公布了2022年国家级教学成果奖项目名单。清华大学作为唯一独立单位申报的教学成果《践行“三位一体”教育理念,培养肩负使命、追求卓越的创新人才》获评高等教育(本科)国家级教学成果奖特等奖,这是继2005年之后,清华大学时隔18年再次荣获该奖励。
在本次评选中,清华大学共荣获26项高等教育国家级教学成果奖。其中,包括高等教育(本科)国家级教学成果特等奖1项、一等奖3项、二等奖15项;高等教育(研究生)国家级教学成果奖一等奖2项、二等奖5项。此外,在基础教育、职业教育“赛道”分获2项二等奖。

特等奖名单
国家级教学成果奖是国务院确定的国家级奖励,每四年评选一次,代表着我国高等教育教学工作的最高水平,是与国家自然科学奖、国家技术发明奖、国家科技进步奖并列的国家级奖项。2022年全国共有1998项成果荣获国家高等教育教学成果奖,其中特等奖7项、一等奖245项、二等奖1746项。

清华大学第25次教育工作讨论会的主题为“践行‘三位一体’教育理念,全面建设一流人才培养模式”
2014年,清华大学率先启动综合改革,在这场使命驱动的改革中,推出了一系列力求解决制约学校发展深层次矛盾问题的改革创新举措,其中“三位一体”一词首次出现在当年举行的清华大学第24次教育工作讨论会上,被写进2014年清华十大新闻之一。时隔四年,清华大学第25次教育工作讨论会正式确立将“三位一体”的人才培养模式提升为教育理念,成为新时期指导学校育人活动的一种理性认识,在师生中凝聚起广泛的共识。
作为全面发展育人理念在新时代的一种新的表述,“三位一体”的内涵和意义随着学校育人实践的创新探索不断丰富和发展。“三位一体”既继承弘扬了清华“又红又专、全面发展”的教书育人特色,又反映了新时代新条件下对高等教育规律的深入探索和认识,全面而显著地提升了学校人才培养的能力和水平,为落实立德树人根本任务开辟了广阔的道路,给为谁培养人、培养什么人、怎样培养人的问题提供了解决之道。
近十年来,“三位一体”的教育理念,犹如微风细雨中的种子洒落清华园,转眼之间,春风不语、蔚然成林,成为清华大学在新时代努力提升人才自主培养能力的富有创新精神的动人实践。

“三位一体”示意图
何为“三位一体”?“以价值塑造为引领,强调在能力培养和知识传授的过程中实现价值塑造,体现了育人过程中价值、能力和知识之间的有机融合。”校党委书记邱勇在国家级教学成果评选答辩现场这样总结道。
“价值塑造”是学校教育的第一要务和育人的根本;“能力培养”要让学生在受教育的过程中获得更广阔的成长空间,获取更大的成长幅度;“知识传授”要使学生获得宽口径、厚基础的扎实训练,具备核心的专业素养和跨学科的知识结构。“三位一体”的教育理念落到实处,就是要让清华培养的学生真正成为肩负使命、追求卓越的创新人才。
从学校第24次教育工作讨论会首次提出“三位一体”,到第25次教育工作讨论会将其提升为学校教育理念、形成37项具体行动方案,再到第26次教育工作讨论会后推出《2030高层次人才培养方案》,“三位一体”教育理念的内涵与外延不断得到发展与升华。

马克思主义学院李蕉《中国近现代史纲要》课堂结业纪念
不积跬步,无以至千里。正如副校长彭刚所说:“近年来学校教育教学改革的每一页新篇章,都是在这些核心理念的‘延长线’上不断续写推进”。从思政课、课程思政、导学思政立体融入育人全过程,到推进特色书院建设,育人体系发生格局性变化;从确立“无专业门槛、有学理深度”的定位,全面重构通识课程体系,到改革课堂组织方式、建立荣誉体系,深化高质量课程建设;从推进因材施教和个性化发展,拓展学生成长空间,到完善教学评价方式,有效提升教师教学能力……
在“三位一体”教育理念指引下,一系列教育教学改革举措取得明显成效,为推动我国高等教育理念创新、实践创新、模式创新发挥了示范引领作用。

国庆70周年,3514名清华师生组成的“伟大复兴”方阵走过天安门广场
“世间上百年名校无非育人,天下第一等职业还是教书。”“把教书作为天下第一等的职业,把教书育人作为不可放弃的职责。”“所谓课堂者,非谓有教室之谓也,有师生之谓也。有师生在,课堂就在。学生在哪里,课堂就延伸到哪里”“教学也是学术,教书育人是教师的第一学术责任”……围绕教育教学的讨论在清华园中始终是师生们热衷关心的话题,不断涌现的关于三尺讲台的“金句”在校园里广泛流传、深入人心,而“三位一体”的教育理念也逐步演绎为一个个具体生动的人、一个个温暖向上的故事、一个个朝气蓬勃的梦想和行动。无论是在国庆70周年群众游行“伟大复兴”方阵中,200余名学生第一时间递交入党申请书;还是学生超算团队成为中国第一支获得三大国际大学生超算竞赛“大满贯”的团队;无论是“体魄与人格并重”的育人传统不断传承,游泳必修课通过率超过99%;还是每年80%以上的毕业生到重点单位就业,扎根祖国大地,服务民族复兴……
2021年4月19日,清华大学110校庆前夕,习近平总书记来校考察时深情地说:“中国教育是能够培养出大师来的,我们要有这个自信!”殷殷嘱托重如千钧,矢志奋发更待何时。十年树木,百年树人。一颗种子要经历多少寒冬才能御风而立,而从育人的角度还需要更长的时间跨度去回答。百十余年来,一代代学子从战火纷飞中的清华、从百废待兴中的清华、从改革创新中的清华走出,肩负民族复兴之大任,成为学术大师、治国栋梁和兴业英才。“红”是她鲜亮的底色,“爱国”是她身上流动的血液。站在新的历史方位上,清华将鼓起迈进新征程、奋进新时代的精气神,为加快建设教育强国,奋力开拓中国特色世界一流大学高质量发展的新局面,勇毅担当、一往无前!
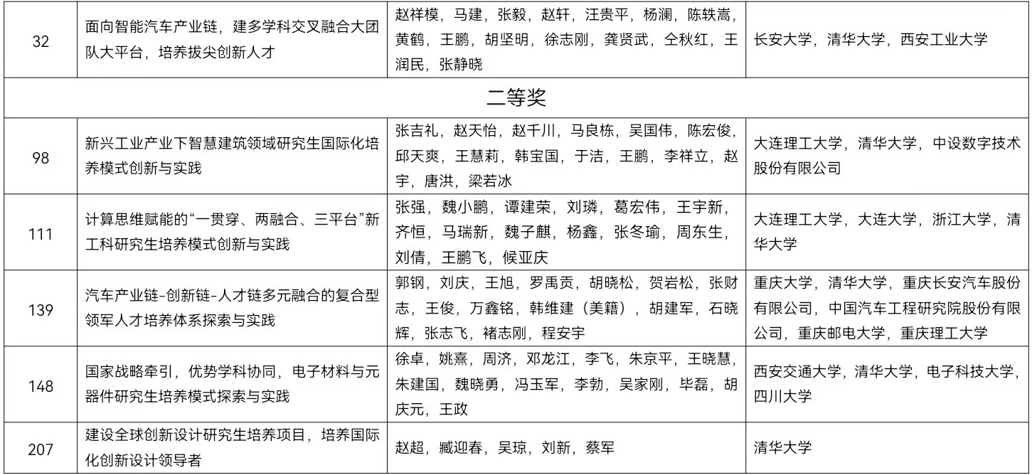
2022年高等教育国家级教学成果奖清华大学获奖项目






编辑:高原 李若梦
审核:郭玲